伟德源自英国1946处(部)
首页
思政教育
学生管理
学生资助
心理咨询
规章制度
办事指南
辅导员之家
学子风采
通知公告
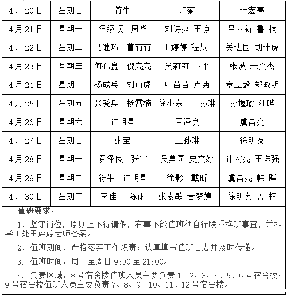
2025年4月“一站式”学生社区值班安排
来源: 添加日期:2025-03-28
伟德BETVlCTOR的下载方式