为进一步深入学习习近平总书记“7·2”重要讲话精神和团的十八大精神,加强基层团组织建设,营造“三全”育人的浓厚氛围,引导各级团组织和广大团员青年不忘跟党初心、牢记青春使命,自觉学习和践行习近平新时代中国特色社会主义思想,校团委于近日开展“青年大学习 青春勇担当” 主题团日活动,此次活动精心设计了四个活动载体,全校122个班级团支部广泛参与,掀起学习贯彻习近平总书记讲话精神的热潮。
青年大学习 青春勇担当——主题板报/手抄报大赛
各班级团支部在晚自习固定教室绘制主题板报,通过图文并茂的形式学习宣传习近平总书记7.2讲话精神以及团的十八大精神。一幅幅板报内容上紧扣主题,富于创意,形式上排版合理,色彩鲜明。旨在加强思想引领,营造浓厚氛围,展现新时代青年大学生的新作为新担当。


学习新思想,争做新青年——网上学习主题团课
在各级团组织的广泛动员下,我校青年大学生积极参与“青年大学习”网上主题团课学习活动,使宣传、学习的过程成为教育引导青年的过程。每周近4000人参与线上团课学习,总计参与量约5万人次,充分展现了我校团组织活力和凝聚力。通过青年大学习主题宣传教育活动,着力唱响主旋律,弘扬正能量,振奋精气神,引导全校青年大学生坚定理想信念,志存高远,脚踏实地,在实现中华民族伟大复兴的新征程中放飞青春梦想。

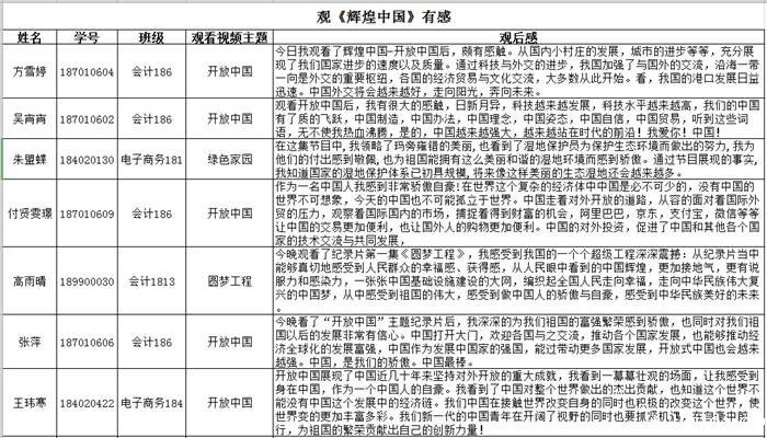
激发爱国情怀,汇聚青年力量——主题视频展播活动
主题团日活动期间,各班级团支部组织团员青年观看《辉煌中国》系列记录片、“改革开放40周年大会”等主题视频,深入了解创新、协调、绿色、开放、共享的新发展理念,共同见证全国各族人民在党中央的领导下取得举得举世瞩目的伟大成就,收获更多的安全感、幸福感、自豪感。同学们为祖国的发展而欢欣鼓舞,3192位团员青年通过校团委新媒体平台发表感言,畅谈对习近平总书记重要讲话的感想与体会。


学团章 知团史——认真做好基础团务工作
本学期圆满完成10329名团员的团组织关系转接、团员注册及团费收缴等工作;依托“智慧团建”系统,将团内信息统计工作和“智慧团建”系统组织树建立、团员团干部录入工作结合起来,认真梳理全校团组织基本信息,完成团内数据信息摸底统计工作;在新团员发展过程中,校团委率先印制并使用《入团积极分子考察表》,完善团员发展流程,各班级团支部严格做好入团积极分子的推荐、介绍、评议工作,各系团总支书记带头为入团积极分子讲团课,引导青年学团章,知团史。本着坚持标准保证质量的原则,本学期共发展287名优秀青年学生成为团员。



此次主题团日活动得到广大青年学生的积极参与,是进一步落实团省委关于2018年全省基层团组织建设提升年活动的重要内容,为深入学习领会习近平总书记“7·2”重要讲话精神,不断加强团的基层组织建设,持续推进全面从严治团工作发挥了积极作用,有利于推动团建工作“活”起来、团建品牌“强”起来,树立持之以恒抓基层、打基础的鲜明导向,切实为建设地方高水平大学贡献青春智慧和力量。
联系电话:0553-5971022 Email:sunwoyu@126.com 地址:安徽芜湖弋江区文昌西路24号 邮编:241002
版权所有 © 共青团伟德国际集团委员会 2016
