亲爱的同学:
你好!首先祝贺你光荣的加入了中国共产党!希望你今后时时刻刻以一名合格的共产党员的标准来严格要求自己。经过三年的刻苦学习,你将结束美好的大学时光,走向人生的又一个起点,希望你能充分展现新时期共产党员的风采,为学院争光,为母校添彩。为保障正确转接你的党员组织关系,我们把有关转接组织关系的注意事项向你作以下介绍,请你认真学习相关内容,并按相关程序办理。
一、关于转接组织关系的基础知识
1、什么是党员组织关系?
党员组织关系是指党员对党的基层组织的隶属关系。按照党章规定,每个党员不论职务高低,都必须编入党的一个支部、小组或其他特定组织,参加党的组织生活,接受党内外群众的监督。申请入党的人,一经被批准入党,接受其入党的党组织就把其编入党的一个基层组织,从此就确定了他的组织关系。党员的组织关系一经确定,党员就可以而且必须参加该组织的生活,并在其中积极工作。
党员组织关系转出后,党员在党组织中的隶属关系随即发生变化,党员应在转入单位党组织参加党的组织生活,交纳党费等。
2、转接组织关系的重要性是什么?
党员组织关系管理是党员管理的重要内容,是党组织的一项严肃工作。认真转接党员组织关系,是加强对党员的教育、管理和监督的一项基础性工作和重要措施,对于严密党的组织,增强党员党性和组织观念,发挥党员先锋模范作用,有着十分重要的意义和作用。
3、2019年党员组织关系转接的新办法
安徽省内党员组织关系转接办法:在“全国党员信息系统”内进行网上转接,不再开具党员组织关系介绍信,党员需到转入单位党组织确认落实组织关系,并提醒转入单位党组织进行网上接收。
安徽省内党员组织关系转接到外省的办法:一方面开具纸质介绍信,党员持党员组织关系介绍信去转入单位党组织报告,另一方面在“全国党员信息系统内”进行网上转接,并提醒转入单位党组织在网上进行接收。
二、我院毕业生党员转接组织关系具体情况说明
1、学生党员毕业,必须及时办理党员组织关系转移手续。无正当理由,毕业后六个月内不转接组织关系,不参加党的组织生活,或不缴纳党费、不做党所分配的工作,应按党章规定,以自行脱党处理。
2、毕业生党员离校时工作单位有党组织的,可将组织关系转到单位党组织,暂时没有工作单位或工作单位没有党组织的,可将组织关系转移到原户籍所在地县、区党组织,也可以将组织关系转移到人才交流中心党组织,或将组织关系转移到父母所在单位党组织。
3、为便于准确开具介绍信接收单位的名称,请本人事先与接收单位的组织或人事部门联系,确认自己的组织关系开往何处(须了解清楚党支部具体名称),以免在转接过程中造成不必要的麻烦。
4、当你在转接组织关系的过程中遇到问题时,请与所在支部的书记、委员或联络员联系,我们将和你共同解决问题。
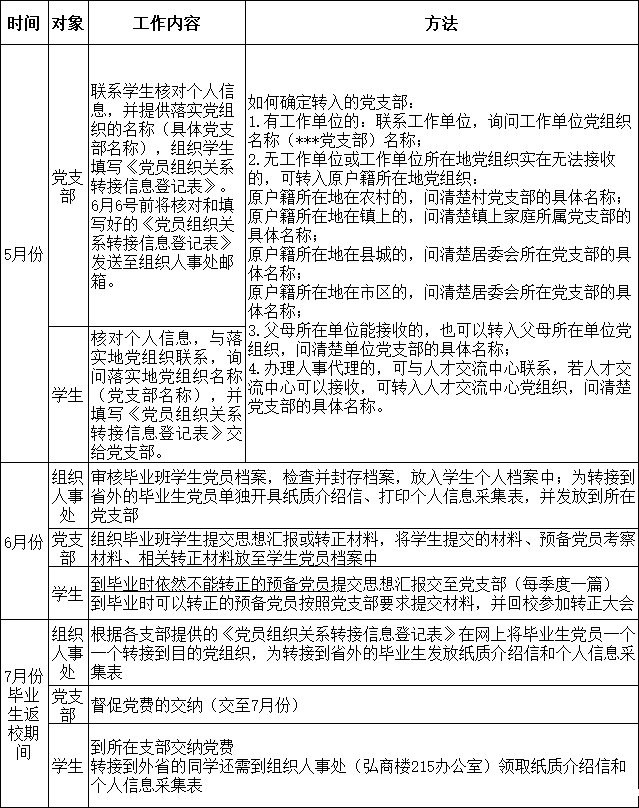
三、我院毕业生党员转接组织关系具体流程

欢迎同学们加入“BETVlCTOR手机登录贸16级学生党员QQ群(群号491233745)”,有问题可以咨询群里的各位老师。
最后祝全体毕业生党员职场顺利、身体健康!
组织人事处
2019年5月31日